成为管制员
管制员 (Controller) 是什么?
二十世纪初,人们在航空技术领域取得了革命性突破,由此世界航空事业进入大发展时期。那时候,天空开放而自由,各种航空器任意穿梭翱翔。
二十世纪中叶的一次空中相撞事故敲响警钟:天上的交通也应该受到规则的管理与约束,形成秩序,保障飞行安全。由此空中交通管制事业诞生,一个新的职业—空中交通管制员出现了。
管制员可以简单分为四类:机场管制员、程序管制、进近管制员、区域管制员。工作目标用三个字概括——防相撞,既要防止航空器之间相撞,也要避免航空器与障碍物相撞。
管制员通过雷达和通信设备向飞行员发布高度、速度、航向等指令。在繁忙时段,需同时指挥十几架甚至更多航空器,保证间隔与秩序,并最大程度利用有限空域资源。
Skylite 欢迎各位其他平台的管制员来到本平台,无论是观摩学习还是莅临指导,平台的大门永远向你们打开。
如何申请管制员?
准入条件
- 拥有对管制工作的热爱
- 注册满 48 小时、连飞时长 > 4 小时
- 机组的中英文陆空能力
- 了解管制员的规章制度
- 简单的 Metar 报文解读能力
- eAIP 航图识读能力
- 了解 RVSM 高度层
- 了解飞行情报区及空域的运行规范
申请方式
立即申请
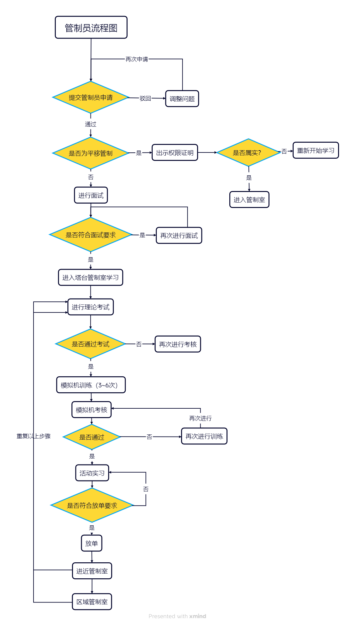
申请流程示意图
